喀麦隆雅温得城市综合体项目收到雅温得市政府发来的表扬信



发布时间:2019-06-10   
一公局
2019-06-10

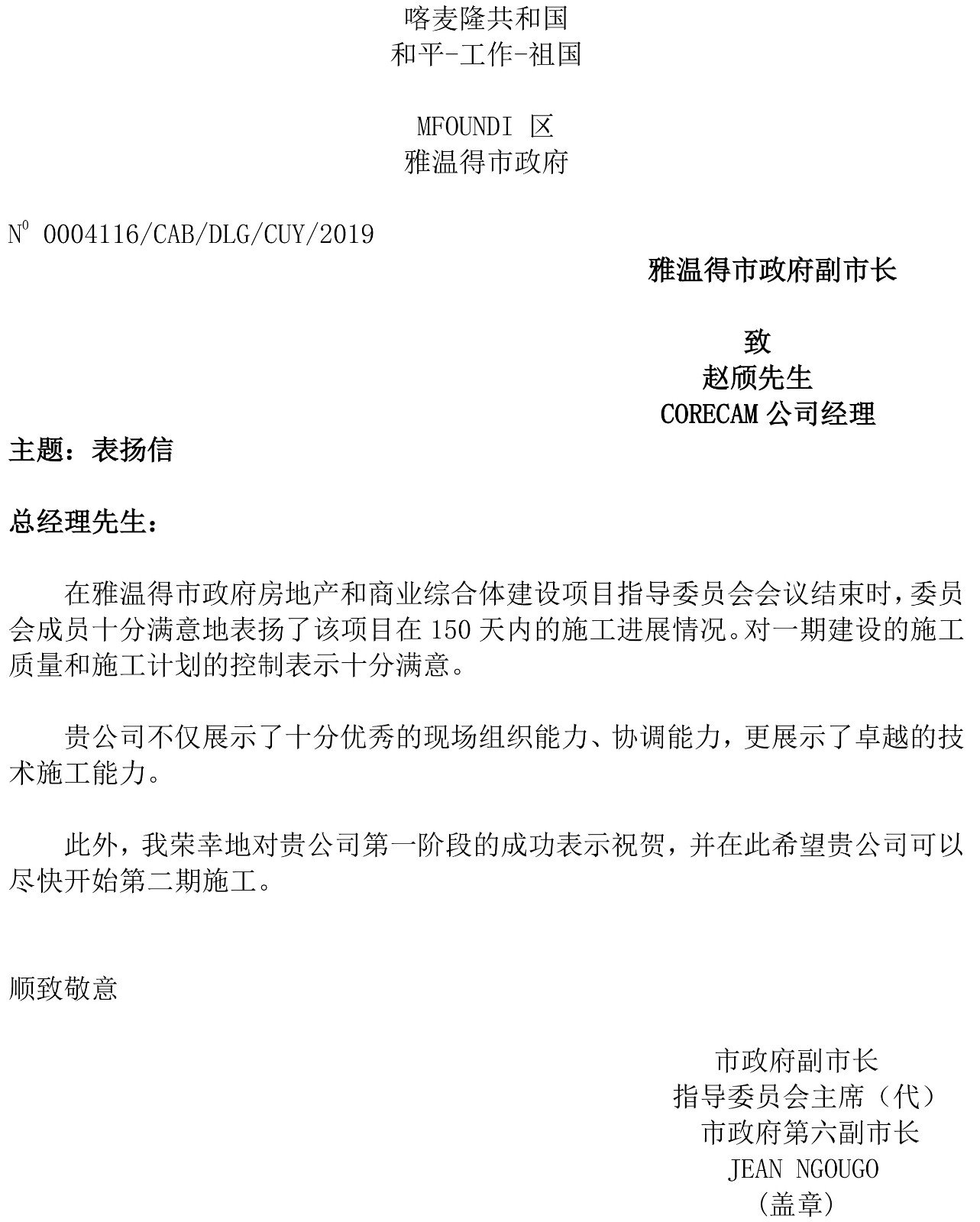
近日,喀麦隆雅温得城市综合体项目收到喀麦隆雅温得市政府发来的表扬信,信中对该项目在150天内的施工进展情况进行表扬。

1560157910314473.jpg

信中提到,在该项目经理赵颀的带领下,项目团队展示了十分优秀的现场组织能力、协调能力,更展现出了卓越的技术施工能力,对该项目取得第一阶段的成功,即顺利完成项目一期2#3#楼主体结构封顶表示祝贺,同时希望项目尽快开始后续施工。

1560162734551282.jpg

1560162734381423.jpg

喀麦隆雅温得城市综合体项目是集团公司在喀麦隆自主投资开发建设的第一个房地产项目,位于雅温得市中心,毗邻喀麦隆部委大楼,施工过程中受到广泛关注。项目克服重重困难,精心组织协调项目资源,不仅在150天内完成一期2#3#楼主体结构施工,而且通过良好现场形象,对外展现出集团公司优良的精神风貌,获得项目合作方雅温得市政府以及相邻部委政府人员的高度好评。(饶先进、魏紫薇)



作者:吾名   来源:中交一公局



中交一公局集团
中交一公局集团
中交一公局集团